Quý khách hàng kính mến!
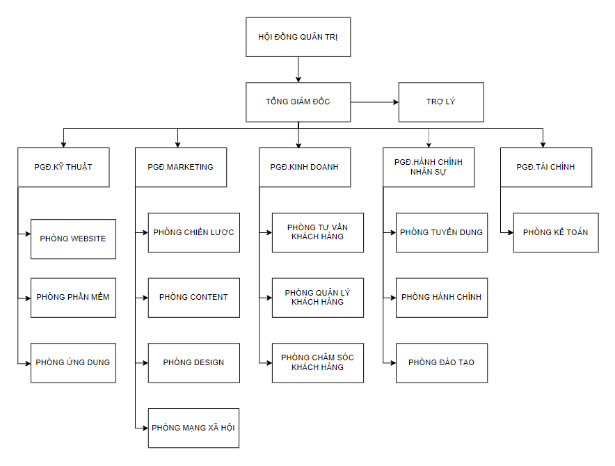
Cảm ơn Quý khách hàng đã quan tâm đến bộ phận nhân sự của Công ty Cổ phần Thương mại ANDIN, sơ đồ tổ chức là một hệ thống các mối quan hệ hoạt động chính thức bao gồm nhiều công việc riêng rẽ, cũng như những công việc tập thể. Sơ đồ tổ chức là tổng hợp các bộ phận(đơn vị, cá nhân) có mối liên hệ phụ thuộc lẫn nhau, được chuyên môn hoá và có những trách nhiệm, quyền hạn nhất định, được bố trí thành những khâu, những cấp khác nhau nhằm thực hiện các chức năng quản trị và phục vụ mục tiêu chung của tổ chức. Sau đây, ANDIN JSC xin giới thiệu các phòng ban của công ty:

Sơ đồ tổ chức bộ máy Andin
Sơ đồ tổ chức của ANDIN JSC được thể hiện một cách chuyên nghiệp và phân bổ phòng ban một cách khoa học và hợp lý, phân cấp cụ thể trách nhiệm của mỗi thành viên và phòng ban trong công ty. Sơ đồ tổ chức giúp cho chúng tôi hoạt động một cách hiệu quả nhất, giúp các phòng ban phối hợp nhau chặt chẽ để cùng tạo nên một ANDIN JSC vững mạnh.
--------------------------------------------
Mọi thông tin chi tiết xin vui lòng liên hệ:
SĐT : 0966.867.186 (Mr.Hùng)
EMAIL : andin@info.io
Địa chỉ : Số 45 Lạch tray - Ngô quyền - Hải Phòng (Cung văn hóa thanh niên )



















